Skip to main content
Altair Newsroom

News Releases

Altair Expands Electronic System Design Technology with Acquisition of Powersim

Proven technology and experienced technical team will amplify Altair’s power electronics solutions

TROY, Mich, March 3, 2022 — 

Altair (Nasdaq: ALTR), a global leader in computational science and artificial intelligence (AI), acquired Powersim, a market-leading provider of simulation and design tools for power electronics, including power supplies, motor drives, control systems, and microgrids. This acquisition expands Altair’s electronic system design technology into the domain of power electronics.


“Powersim has established a powerful solution that has proven to reduce development costs and time-to-market for thousands of customers around the globe including major companies in the automotive, aerospace, consumer electronics, and industrial applications sectors,” said James R. Scapa, founder and chief executive officer, Altair. “The addition of Powersim’s technologies and experienced technical team, who has deep domain knowledge in power electronics, rounds out Altair's offerings for electric motor design and many other applications.” 


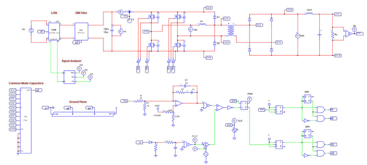
This acquisition includes PSIM, Powersim’s flagship product for design and simulation of power electronics and motor drives. PSIM delivers unbeatable simulation speed while producing accurate system-level results, empowers easy implementation including embedded code generation and seamless adoption in any environment, and provides robust system-level design and simulation for various industrial applications.


“We are proud to have created a technology that has become a known brand in the market and leads the way in power electronics and motor drive simulation,” said Dr. Hua Jin, president and founder, Powersim. “Joining Altair will allow us to further expand use of our technologies to more organizations looking to accelerate their electronic design.”


Powersim’s software will be integrated into Altair’s Electronic System Design suite with strong connections to: 


  • Altair Flux and Altair FluxMotor for motor and controller design, leveraging Altair Activate and PollEx Spice for device, circuit, and system level simulations, 
  • Altair Embed for embedded code generation, and 
  • Altair SimLab for combined cooling/thermal analysis. 

It will be available via Altair Units, which gives customers easy access to Altair’s entire portfolio of software solutions.  


Powersim is based in Rockville, Maryland.


About Altair


Altair is a global leader in computational science and artificial intelligence (AI) that provides software and cloud solutions in simulation, high-performance computing (HPC), data analytics, and AI. Altair enables organizations across all industries to compete more effectively and drive smarter decisions in an increasingly connected world – all while creating a greener, more sustainable future. For more information, visit https://www.altair.com/

Media Contacts

Corporate/Americas

Bridget Hagan

[email protected]

Europe/Middle East/Africa

Louise Wilce

[email protected]

Asia Pacific

Man Wang

[email protected]